Eating | Plant-based Eating

The multidimensional Food Choice Model

15 April 2026

The multidimensional Food Choice Model

Share on:

Carfora, V., & Catellani, P. (2026). The Multidimensional Food Choice Model: The Case of the Acceptance of Novel Foods Integrating Innovation with Familiarity. Appetite, 108489.

 

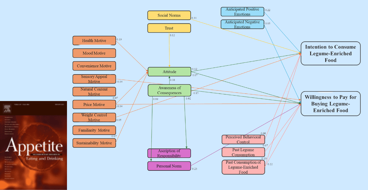
This study examined the psychosocial factors influencing consumers’ acceptance of legume-enriched foods, a “low-disruption” innovation that reformulates familiar staples with legume ingredients.

Using structural equation modeling on a nationally representative sample (N = 1905), we tested a Multicomponent Food Choice Model encompassing cognitive, emotional, social, behavioral, motivational, and moral dimensions.

In the cognitive dimension, attitude emerged as a unified evaluation (with highly correlated affective and cognitive facets) predicting intention. Awareness of environmental consequences had a negative direct effect on willingness to pay but a positive indirect effect through the moral pathway. Positive anticipated emotions predicted intention, while negative anticipated emotions were linked to willingness to pay. In the social dimension, perceived norms predicted intention but not willingness to pay. In the behavioral dimension, perceived control supported intention but not payment, and prior experience with legumes and reformulated products distinguished readiness from financial engagement. In the motivational dimension, health and sustainability motives enhanced attitude and, in turn, both intention and willingness to pay, whereas price and sensory appeal motives were negatively associated with attitude and willingness to pay. Within the moral dimension, a sequence from awareness to personal norm via ascription of responsibility was observed. Personal norm predicted willingness to pay but not intention. Overall, acceptance followed two complementary routes: affective-social processes drove behavioral intention, while moral and value-based processes, tempered by price sensitivity and experience, underpinned financial engagement.

These findings highlight actionable levers for communication strategies aimed at fostering uptake and acceptance of novel foods.

Read the full article

Share on: